Why It Matters
For today’s technology leaders—CTOs and Lead Architects—the challenge is simple but tough:
Deliver new features faster to meet business needs, while also keeping systems stable, secure, and reliable.
This is where Continuous Integration and Continuous Delivery (CI/CD) pipelines come in. They act like an assembly line for software—automating builds, tests, and deployments—so teams can release updates quickly and with confidence.
The CTO’s View: Speed = Business Advantage
From a CTO’s perspective, every delay in releasing a feature can mean missed opportunities. Faster releases help businesses:
Why it matters:
- Launch products ahead of competitors
- Adapt quickly to market changes
- Improve customer satisfaction
But rushing without control can cause downtime and security issues. CI/CD pipelines make sure speed does not compromise quality.
Technologies often used:
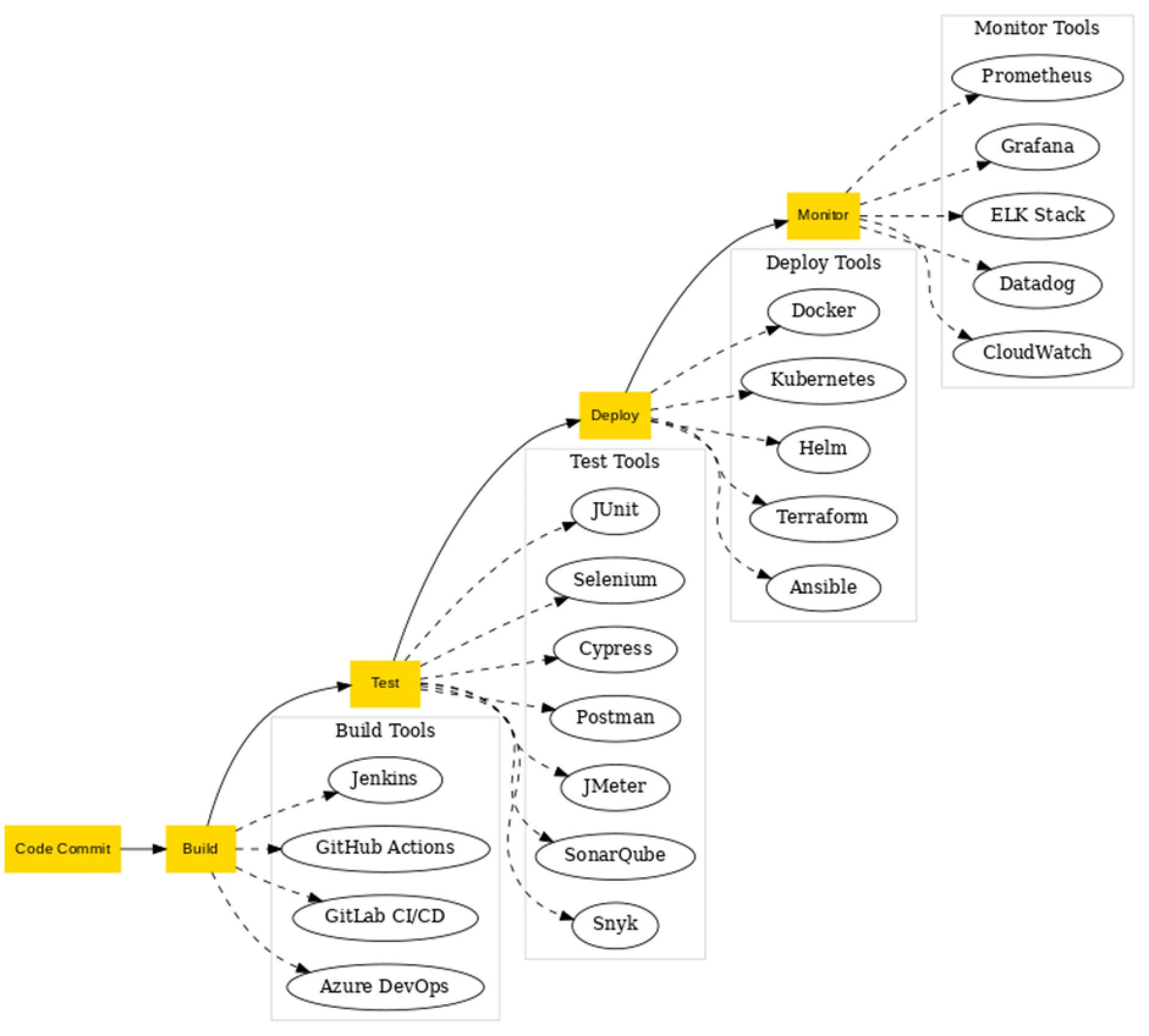
- Jenkins, GitHub Actions, GitLab CI/CD, Azure DevOps – for building and deploying
- SonarQube, Snyk – for code quality and security checks
- Docker & Kubernetes (EKS, AKS, GKE) – for scalable deployments
The Architect’s View: Reliability by Design
For Lead Architects, the focus is on building systems that scale safely and run reliably. CI/CD pipelines provide guardrails to enforce consistency and reduce human error.
They enable:
- Standardization: Every team follows the same automated process
- Infrastructure as Code (IaC): Using tools like Terraform, Ansible, Helm to create reliable environments
- Automated Testing: With tools like JUnit, Selenium, Cypress, Postman, JMeter to catch bugs early
- Monitoring & Logging: Using Prometheus, Grafana, ELK Stack, Datadog for visibility into production
This means applications don’t just go live faster—they stay secure, resilient, and compliant.
CI/CD as the Business–Technology Bridge
When set up correctly, CI/CD pipelines benefit both leadership goals:
- CTOs get speed and faster time-to-market.
- Architects get control and safety through automation and monitoring.
Key advantages include:
- Agile feature delivery – small, frequent updates instead of risky big launches
- Safer deployments – techniques like blue-green and canary releases reduce downtime risk
- Global scale – pipelines work seamlessly across regions and cloud providers
Example: Business Impact
Imagine a company moving to the cloud:
- Before CI/CD: Quarterly releases, lots of manual testing, and downtime during updates.
- After CI/CD: Bi-weekly releases, 80% less manual effort, and zero downtime deployments.
For the CTO → Faster entry into new markets.
For the Architect → Reliable, scalable systems with fewer production issues.
For the Business → Lower costs, happier customers, and stronger growth.
Conclusion
Why Every Business Needs CI/CD
CI/CD is no longer just a developer’s tool—it’s a business enabler.
- CTOs use it to keep pace with market demands.
- Architects use it to ensure systems are robust and future-ready.
- Enterprises use it to innovate continuously without fear of failure.
At DnT Infotech, we build CI/CD pipelines with Jenkins, GitHub Actions, GitLab CI/CD, Azure DevOps, Terraform, Docker, Kubernetes, Prometheus, and more—helping our clients deliver software that is faster, safer, and smarter.
Because in today’s digital world, success depends not just on how fast you deliver, but on how reliably you deliver.
